中卫市第九小学

校园资讯学校资讯

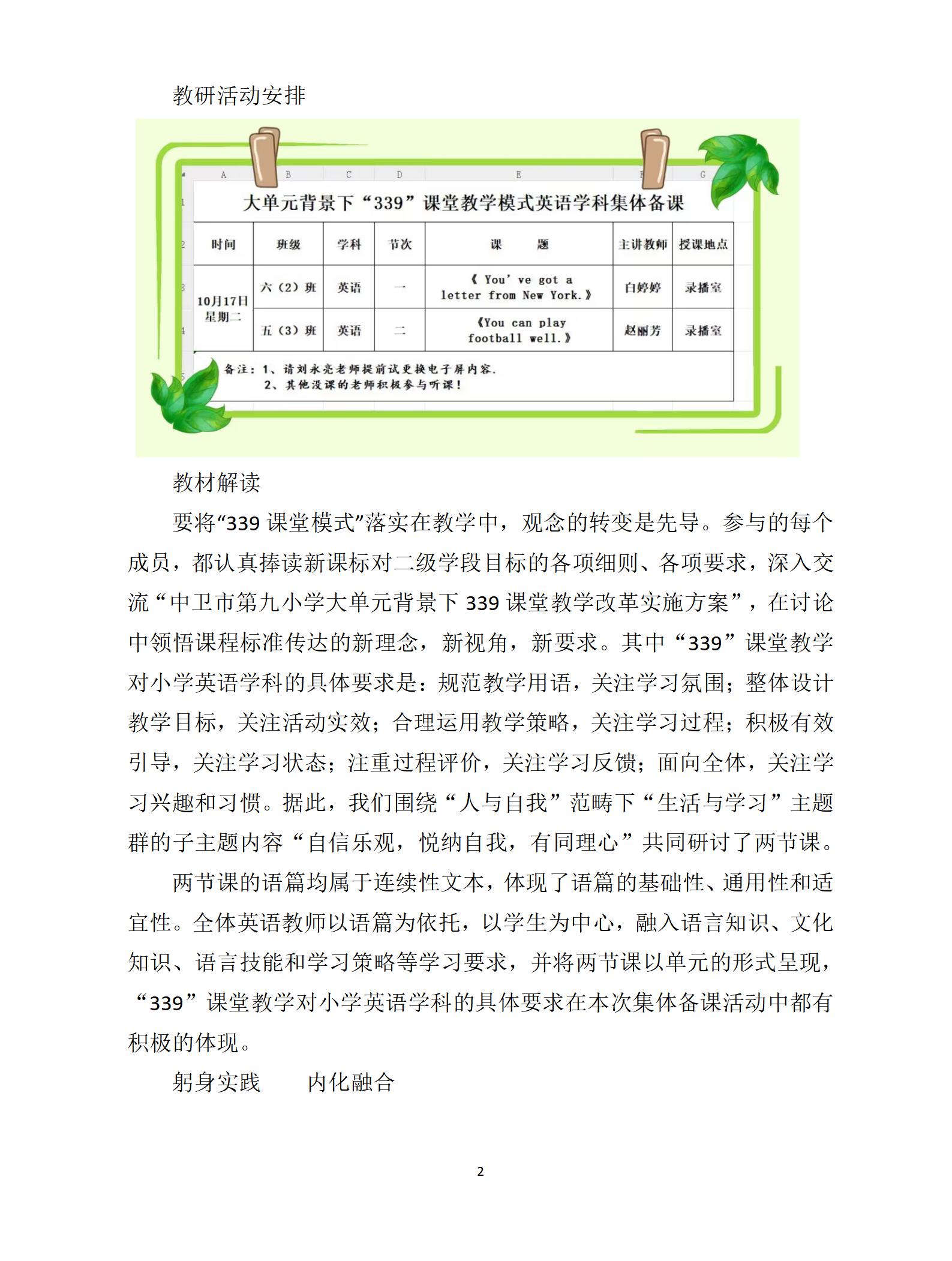
聚力同行 研思共进

发布时间:2023-11-03 16:43 栏目:学校资讯 发布单位:中卫市第九小学 点击量:2286 【公开】

中卫九小英语组大单元集体备课研讨活动纪实_01(2).png

中卫九小英语组大单元集体备课研讨活动纪实_01(3).png

中卫九小英语组大单元集体备课研讨活动纪实_01(4).png

中卫九小英语组大单元集体备课研讨活动纪实_01(5).png

中卫九小英语组大单元集体备课研讨活动纪实_01(6).png



评论

还能输入140

用户评论

Copyright© 2020 nxeduyun.com. All rights reserved   宁ICP备16000125号   宁公网安备 64010602000493号    宁ICP备16000125号
版权所有:宁夏回族自治区教育厅    技术支持:宁夏教育信息化管理中心 客户服务热线:0951-5559291   0951-5559148 校园开放平台
学校地址:宁夏回族自治区中卫市沙坡头区中卫市沙坡头区黄河花园小区南侧     联系邮箱:25473647@qq.com